
Navigating 🌱kvitly: guide to websites, pages, and landings
Egor Kuryanovich for Academy
In the world of small business, we often use different words to describe the same thing or the same word to describe different things. At 🌱kvitly, we want to be as clear as possible about how your digital space is structured.
Here's a straightforward explanation of how everything works, from your website down to individual pages.
The Website
Your Website is the main container for everything you build in 🌱kvitly. All your content, pages, and features live here under one primary domain.
You might see us call this a "Project" or "Business" if you found us through AppSumo, but it's all the same thing. The rule is simple: One Website = One Main Domain.
Beyond the technical side, we also treat your website as the source of truth for your business. It's tied to your business description for AI features, and it's what we bill.
Pages and Landing Pages
Once your website exists, you start creating pages. This is where most questions come up, especially about the difference between a regular page and a Landing Page.
Here's the key: a Landing Page isn't a different type of page – it's just a regular page that you configure differently.
Most of your pages (like "About Us" or "Services") include your global menu and footer. Visitors can navigate freely between pages, exploring your entire website.
But sometimes you need a visitor focused on one specific task, like signing up for your newsletter or claiming a special offer. That's when you create a "Landing Page." It's the same kind of page, but it’s not directly linked with the other pages through the global menu, so visitors stay focused on that one goal (this page can still have its own local menu). This is perfect for ad campaigns, lead generation, or any time you want to eliminate distractions.
Here's how it counts: If your plan includes 100 pages, you can create 100 pages total – whether they have global navigation or not. You could build 100 different focused landing pages for various campaigns, and they'll all live at URLs like yourdomain.com/offer-1 or yourdomain.com/signup.
You cannot give each page its own separate domain. If you need that, you'd need a separate Website (with its own billing).
Oh, and if your website has just one page? That's also a landing page!

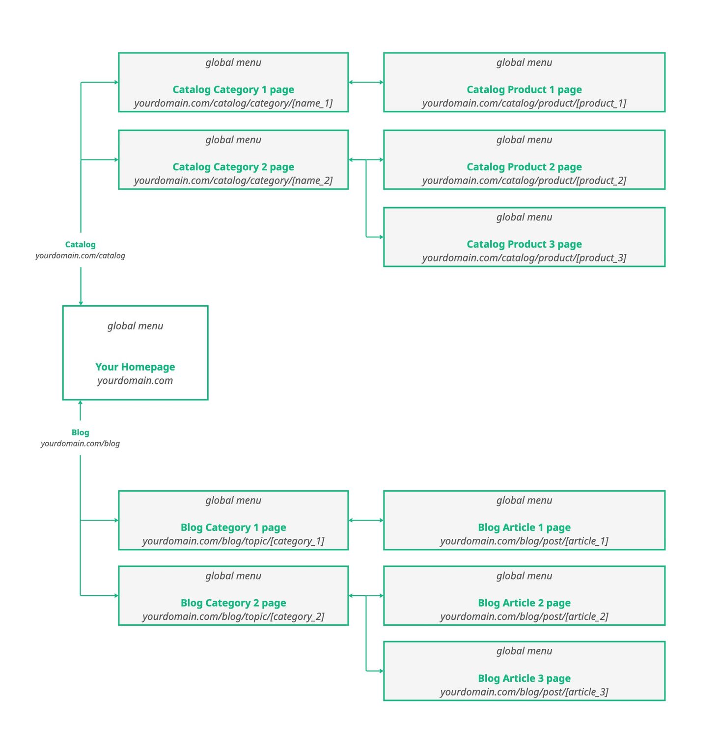
Blog and E-commerce
As your business grows, you'll create more content: blog articles, product listings, portfolio items. These pages are automatically generated based on the content you manage in your Dashboard – not in the website Visual editor itself. You write your articles and add your product descriptions in the Dashboard, and 🌱kvitly generates the corresponding pages for you.
We don't count these against your "Published Pages" limit. You might have 10 custom pages and 1,000 blog articles. Blog posts and products have their own separate capacity limits based on your pricing tier, so your ability to create new marketing pages isn't restricted just because your content library is growing.

Domains and Redirects
You might own several variations of your business name: the .com, the .net, and the .org versions.
In 🌱kvitly, you can connect all of these domains to a single website. One will always be the Main (Canonical) domain – this is your primary address. The other domains will automatically redirect visitors to your main domain.
Important limitation: You cannot route different domains to different sections/pages of your website. You can't make yourblog.com point only to your blog while yourdomain.com points to your main pages. All domains connected to a Website redirect to the same primary domain and work across your entire site.
If you need truly separate websites with different domains, you'll need separate Website subscriptions.

The Bottom Line
We're probably not simplifying the product enough if we need an article to explain it! But this is the reality of building tools that are both powerful and flexible. These terms get used differently across different products, so we want to be crystal clear about how things work in 🌱kvitly.
If you're ever unsure about how many websites you can build or how your pages are being counted, just check your Billing section in the Dashboard or reach out. We're always happy to talk with you.

Egor Kuryanovich
A web developer with 15 years of experience, the author of popular Belarusian and international online services, wrote a book about HTML5 when it was not yet mainstream. He loves cherry treats very much.
Are you ready?
Explore 🌱kvitly with no limits within the trial period of 14 days. No commitment, no credit card required.
Let’s try!
